メニュー
コンテンツへスキップ
河内長野市卓球連盟ホームページ
R8年度河内長野市卓球連盟年間スケジュール
R8年度サウス大阪卓球交流会行事 & 総体(卓球部門)
卓球大会、講習会の実施要項
卓球大会・講習会の結果
卓球連盟登録
卓球連盟団体の概要
河内長野市卓球連盟since1969/4(HP Ver.2026 (HP2017/1開設)
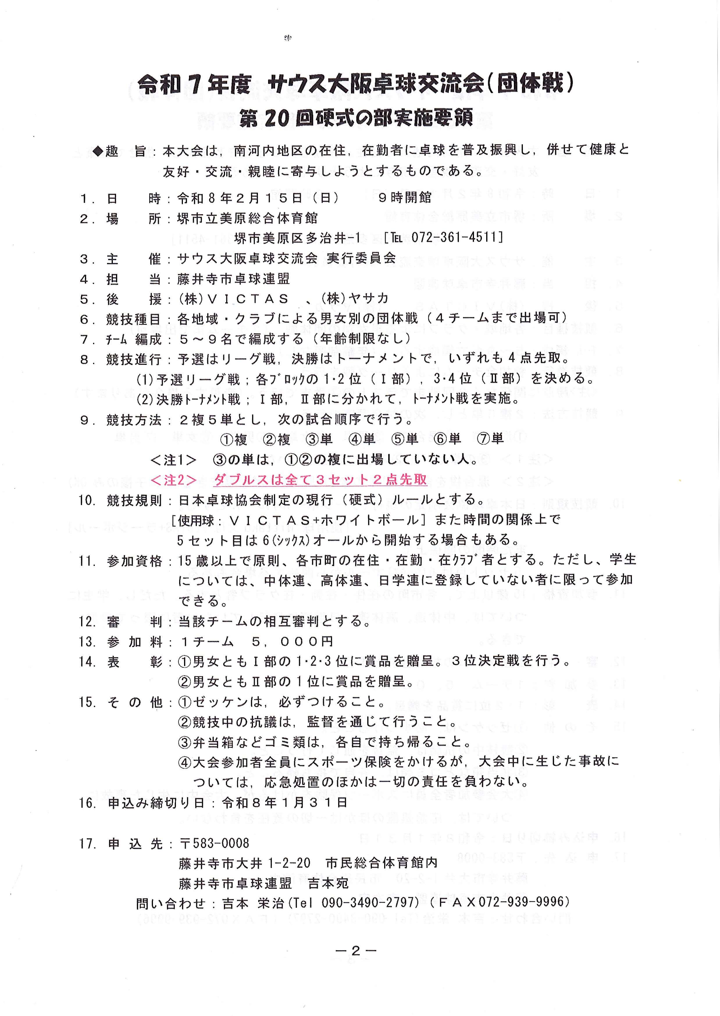
R7年度第20回サウス大阪卓球交流会地域・クラブチーム大会の詳細